2025-12-15 17:35:31 作者:食品科学与工程学院 来源:食品科学与工程学院 浏览数:0
为落实共青团中央、教育部、全国学联联合下发的《关于推动高校学生会(研究生会)深化改革的若干意见》,并结合《关于巩固高校学生会(研究生会)改革成果的若干措施》文件要求,接受广大师生监督,现将我院2025年度学生会改革情况公开如下。
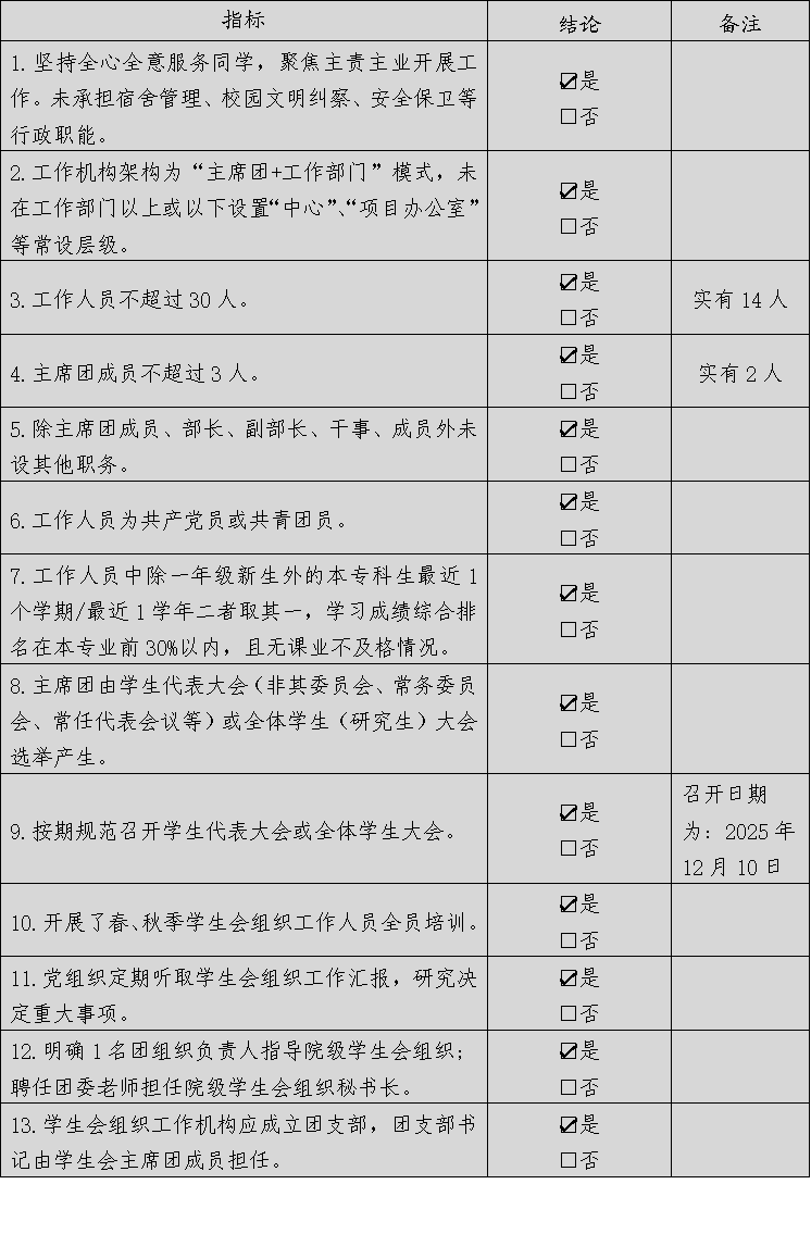
一、改革自评表

二、《食品科学与工程学院学生会章程》
青岛农业大学食品科学与工程学院学生会章程
第一章 总 则
第一条 本章程依据《中华全国学生联合会章程》的原则制定。
第二条 青岛农业大学食品科学与工程学院学生会是学院党委领导下、学院团委指导下的主要学生组织,是党委联系广大同学的桥梁和纽带。
第三条 学生会的任务:
(一)遵循和贯彻党的教育方针,组织同学开展学习、文体、社会实践、志愿服务、创新创业等多种活动,促进同学全面发展;
(二)维护校规校纪,倡导良好的校风、学风,促进同学之间、同学与教职员工之间的团结,协助学校建设良好的教学秩序和学习、生活环境;
(三)解决同学在学习和生活中遇到的实际问题;
(四)坚持从严治会,规范学生会工作人员的产生和配备,强化群众意识、责任意识和奉献意识,以实际行动做广大同学的表率。
第四条 青岛农业大学食品科学与工程学院学生会承认中华全国学生联合会。
第二章 会 员
第五条 青岛农业大学食品科学与工程学院全日制本科在读的中国学生,承认本章程,不分民族、性别,均可成为学生会会员。
第六条 会员应履行下列基本义务:
(一)深入贯彻落实马克思列宁主义、毛泽东思想、邓小平理论、“三个代表”重要思想、科学发展观、习近平新时代中国特色社会主义思想;
(二)积极参加学生会组织的各项活动;
(三)遵守学生会章程,执行学生会决议;
(四)维护学生会的荣誉、团结和统一;
第七条 会员享有下列基本权利:
(一)通过符合学生会章程规定的民主程序,讨论和决定学生会的重大事务;
(二)对学生会工作提出建议、批评,实行监督;
(三)有选举权和被选举权;
(四)有参加学生会组织的各项活动的权利。
第三章 学生代表大会
第八条 学生会最高权力机构是学生代表大会。学生代表大会是广大同学依法依规行使民主权利、参与学校治理的机构。
第九条 学生代表大会的职权是:
(一)制定或修订学生会章程,监督章程实施;
(二)听取、审议上一届学生代表大会的常设机构、学生会执行机构的工作报告;
(三)选举产生新一届学生会主席团成员;
(四)选举产生新一届学生代表大会常设机构;
(五)选举产生出席上一级学生代表大会的代表;
(六)征求广大同学对学院、学校工作的意见和建议,合理有序表达和维护同学正当权益;
(七)讨论和决定应由学生代表大会决定的其他重大事项。
第十条 学生代表大会代表的产生原则是:
(一)学生代表经班级团支部推荐选举产生,并在一定范围内公示;
(二)代表名额一般不低于学生会会员人数的1%,名额分配需覆盖各个班、主要学生社团,其中校、院学生会工作人员中的学生代表一般不超过40%,女代表一般不少于25%,并应有一定数量的少数民族学生代表;
(三)各班代表名额原则上依照各班学生会人数比例分配,代表名额不足3人的以3人计。
第十一条 学生代表大会成立学生会委员会作为常设机构,在大会闭会期间代表全体同学帮助和监督学生会工作。
第十二条 学生会委员会的职权是:
(一)在学生代表大会闭会期间执行代表大会决议;
(二)监督学生会章程实施;
(三)听取、审议学生会执行机构的工作报告;
(四)召集学生代表大会;
(五)解决学生会主席团成员个别调整事项;
(六)选举产生出上级学联代表大会的代表;
(七)讨论和决定应由学生会委员会决定的其他重大事项。
第十三条 学生会委员会对学生代表大会负责,受全院学生监督。
第十四条 闭会期间,因毕业或其他特殊情况需增补或撤换委员,由主席团提名学生会委员会通过。
第十五条 本届学生会委员是下届学生代表大会的代表。
第四章 执行机构
第十六条 学生会设立学生会主席团为执行机构,并聘任团委专职干部作为秘书长协助工作。主席团负责学生会的日常工作,对学生代表大会及学生会委员会负责,并定期向其报告工作。
第十七条 学生会主席团基本职权为:
(一)在学生代表大会闭会期间执行代表大会决议,对学生会工作中的重大事项作出决定;
(二)落实学生会委员会提出的工作意见;
(三)决定聘任学生会秘书长;
(四)批准任免学生会各工作部门的负责人。
第十八条 学生会主席团成员不超过3名。设置执行主席,执行主席由主席团成员轮值担任。
第五章 基层组织
第十九条 院学生会接受所在院党委领导和所在院团委、校学生会指导,依照法律、学校规章制度和各自的章程开展工作,并负责指导和帮助各班班委会开展工作。
第二十条 班委会由各班民主选举产生,设班长和委员若干人,班委会在班主任和院学生会的领导和帮助下开展工作。
第六章 工作部门及人员
第二十一条 学生会下设秘书处、学术部、宣传部、文艺部、体育部、权益部。学生会若需主办的重大工作或活动,则以项目化方式招募志愿者。
第二十二条 学生会秘书处,在学生会主席团指导下负责学生会工作。其他各部由各主席团成员统筹协调,部门负责人具体负责,开展学生会各项工作。
第二十三条 学生会各部门必须依照学生会的统一安排及各部门自己的工作特点,制定部门工作计划、经费预算等。
第二十四条 学生会工作人员遴选条件及程序是:
(一)应当为共产党员或共青团员,理想坚定,热爱和拥护中国共产党;
(二)具有强烈的爱国意识、爱国情感,积极弘扬和践行社会主义核心价值观,品行端正、作风务实、乐于奉献,具有全心全意为广大同学服务的觉悟和能力;
(三)学生会成员应当是学有余力,学业优良的学生,学习成绩综合排名在本专业前30%以内,且无课业不及格情况;
(四)符合上述条件的学生,均可报名参加学生会工作。经资格审查后确定。
第二十五条 学生会工作人员退出机制是:
(一)自愿辞职:主席团成员、各部门负责人、活动志愿者因自身原因自愿申请退出学生会。须由本人向学生会递交书面辞呈,经院团委审查批准和学生会主席团会议通过后,方可离任;
(二)劝退、免职或罢免:对于学业成绩严重下滑、考核评价不合格、违法、违纪、违规或者其他无法正常履职的学生会工作人员,按要求和程序予以劝退、免职或罢免;
(三)任满离职:主席团成员、部门负责人、活动志愿者期满离任,各职位任期均为1年,期满后不参与竞选者自动视为期满离职。
第七章 附 则
第二十六条 本章程由青岛农业大学食品科学与工程学院学生会委员会负责解释。
三、院级组织工作机构组织架构表

四、院级组织工作人员名单

五、院级学生会主席团成员候选人产生办法
青岛农业大学食品科学与工程学院2025届主席团成员候选人产生办法
按照《中国共产主义青年团章程》《学联学生会组织改革方案》《高校学生代表大会工作规则》和《青岛农业大学共青团改革方案》等文件要求,青岛农业大学食品科学与工程学院学生会主席团成员候选人面向广大同学进行遴选,符合资格条件的同学均可报名参加。为严格遴选的政治条件、学业标准和结构要求,把好候选人的政治关、学业关、能力关、作风关、群众关,对青岛农业大学食品科学与工程学院2025届主席团成员候选人产生办法,提出以下方案:
(一)基本要求
1.学生会主席团成员候选人应是我院全日制在校学生(不含研究生);
2.遵守宪法和法律、法规,遵守学校章程和规章制度;具有较高的思想政治素质、良好的品德和责任感,品行端正,积极上进,在学习、工作、生活等方面发挥模范带头作用;
3.政治面貌为共产党员或共青团员,理想信念坚定,热爱和拥护中国共产党,具有强烈的爱国意识、爱国情感。
4.能够真实充分反映广大青年学生诉求,积极热心表达广大青年学生意愿,有一定群众基础,具有较强的议事能力;
5.成绩排名在专业前30%以内,且无课业不及格情况。
(二)产生办法
严格按照团组织推荐、党组织把关的程序,确保选拔过程公开透明、公平公正,并对补选结果进行公示,充分保障广大同学的知情权、参与权,接受广大同学监督。
1.有参加遴选意向且符合条件者,经班级团支部推荐,学院团组织同意,由学院党组织确定,向食品科学与工程学院学生会提交报名材料;
2.食品科学与工程学院学生会对报名人选进行资格条件审查和考察征求意见后,确定候选人初步人选;
3.学院学生工作办公室和院团委对候选人进行联合审查后确定候选人公示人选;
4.公示无异议的,批准后正式确定食品科学与工程学院主席团成员候选人。
5.在大会上,经各代表团酝酿讨论、差额预选后,提交大会等额选举,产生新一届学生会主席团。
六、院级学生会主席团成员选举办法
食品科学与工程学院学生会主席团成员候选人均由学生代表大会选举,经学院学生工作办公室和院团委联合审查后,报院党委确定。推荐、选拔流程严格按照“公开、公平、公正”的原则,“德才兼备、人岗匹配”的标准,择优选拔,选拔程序包括推荐报名、资格审查、测试选拔、民主考察和公示五个阶段。
1.大会正式代表具有选举权。代表对候选人可以投赞成票、不赞成票或弃权票。投不赞成票的可以另选其他人。弃权的不能另选其他人。写票时,赞成的不划任何符号,不赞成的将候选人姓名右边对应“表决意见”空格内划“×”,弃权的将候选人姓名右边对应“表决意见”空格内划“△”。如果另选其他人,可在对应类别的候选人下方对应“另选姓名”空格内写上与不赞成人同一类别的另选人姓名。每一张选票所选人数等于或少于规定应选人数为有效票,多于规定应选人数的为无效票。
2.在预选和正式选举时,参加选举的代表超过应到会代表的三分之二,方可进行选举。收回的选票等于或少于发出的选票,选举有效;收回的选票多于发出的选票,选举无效,应重新进行选举。预选得赞成票超过实到会代表半数者,方可列为正式候选人。如果得赞成票超过半数者多于应选名额,按得票多少依次取足应选人数;如遇最后两个或两个以上票数相等,不能确定正式候选人时,应就票数相等的人重新投票,得票多的确定为正式候选人。正式选举时,候选人得赞成票超过实到会正式代表的半数始得当选,分别在各类别内按得票多少依次取足当选人。在同一类别内如最后两个或两个以上票数相等而超过应选数,应同时当选。如获得赞成票超过实到会正式代表半数的候选人不足应选数,则以实际数当选。
3.总监票人宣布选举计票结果时,凡得票不超过5票的被选举人,不向大会报告。
4.选举设监票人1名。监票人人选由大会秘书处提名,经大会主席团通过后负责预选监票,经全体会议通过后负责正式选举监票。已提名为主席团候选人的代表不得担任监票人。监票人在大会主席团领导下,对选举全过程进行监督。
5.选举采用人工计票。选举工作人员由大会秘书处指定,在监票人的指导和监督下工作。
6.本选举办法经各代表团讨论,由大会表决通过后施行。选举时,如出现超出本选举办法规定的情形,由大会主席团根据《食品科学与工程学院学生会章程》和有关规定研究处理。
七、院级学生会主席团成员和工作部门负责人述职评议办法
第一章 总 则
第一条 为进一步深化学生会组织改革,落实院团委协助院党委加强对学生会及其工作人员的教育、管理和监督责任,规范述职评议工作,根据《学联学生会组织改革方案》(中青联发〔2017〕4号)《关于推动高校学生会(研究生会)深化改革的若干意见》(中青联发〔2019〕9号)和《青岛农业大学学生会组织改革方案》(青农大团字〔2020〕15号)的有关规定,结合工作实际,制定本办法。
第二条 建立述职评议制度旨在推动学生会工作制度化和规范化,充分发挥桥梁和纽带作用,加强对广大同学的政治引领、全心全意为同学服务;进一步增强学生会工作人员自觉接受监督的意识和服务同学的责任感和价值感,促进学生会更好服务青年学生成长成才。
第三条 学院述职评议会由学院主席团成员和工作部门负责人为主,学院分管学生工作的党委副书记、团委书记和学院团委委员共同参与。
第四条 述职对象为青岛农业大学食品科学与工学院学生会主席团成员和各工作部门负责人,一般在每学期最后一个月向评议会述职。
第五条 述职评议坚持走群众路线,吸纳广大同学参与群众评议,让学生会工作人员在广大同学面前亮作风、晒成效、找差距。
第二章 考评细则
第六条 述职评议内容包括对学生会工作人员政治态度、道德品行、学习成绩、工作成效、纪律作风以及存在的问题和改进措施等方面的全面客观综合评价。
第七条 述职评议程序:
1.书面总结。述职前,提交本学期工作书面总结。总结材料要根据述职评议内容,做到实事求是、全面规范、简明精炼、支撑有力,能够很好地报告本学期重点开展的工作项目以及存在的不足、需要改进的方面等,明确下一步工作规划。
2.述职汇报。现场述职内容要求密切结合学生会功能定位,准确充实、重点突出。述职结束后,评议会中的学生代表填写评议测评表;评议会其他成员根据现场述职情况评价打分。
3.适度公开。院团委根据书面总结和述职评议情况形成最终的综合评价结果。工作人员述职报告和评议结果在一定范围内公开,接受广大同学的监督。
4.持续改进。述职人员根据评议会提出的意见和建议,认真制定改进方案,将改进措施列入下一学期学生工作计划,认真落实。
第八条 评议结果分为优秀、良好、合格、不合格四个等级。
第三章 评价结果应用
第九条 以服务和贡献为导向的激励机制,评价结果将作为学生会工作人员选拔任用的重要依据。学生会组织工作人员参加评奖评优、测评加分等事项时,依据评议结果择优提名,不与其岗位简单挂钩。
第十条 评议结果为良好及以上的学生会成员方具备参评团内荣誉的资格。无故未参与的述职评价部门和个人,不得参评团内荣誉。
第四章 附 则
第十一条 院级学生会组织开展述职评议情况须向校学生会报告。
第十二条 本办法由共青团青岛农业大学食品科学与工程学院委员会和食品科学与工程学院学生会负责解释。
第十三条 本办法自发布之日起施行。
八、学院团委指导学生会主要责任人

以上自评公开内容如有不实情况,可发送邮件至青岛农业大学校团委邮箱qdndtw@163.com反映。